糖尿病是牙周炎的重要危险因素,它会显著加剧病情,促进牙槽骨吸收加速,并影响组织愈合,从而导致传统的牙周治疗效果往往不尽如人意。糖尿病环境下的高血糖状态会引发活性氧(ROS)过度产生,导致牙周组织稳态失衡和骨修复能力下降。虽然间充质干细胞(MSCs)具有治疗潜力,但其来源受限且效果不稳定。鹿茸作为哺乳动物中唯一能完全再生的器官,其干细胞与牙周组织同源于颅神经嵴细胞,这一发育同源性为组织特异性再生提供了新思路。
近期,长春科技学院鹿茸科学与产品技术研究所李春义教授团队与郭倩倩博士研究组在Cell Death Discovery杂志上发表题为“Antler stem cell-derived exosomes restore periodontal homeostasis in a rat model with diabetic periodontitis through enhancing ROS scavenging and osteogenesis”的论文,该研究发现,鹿茸干细胞来源的外泌体(AnSC-exos)在糖尿病牙周炎治疗中展现出显著优势,为这一临床难题提供了新的解决方案。第一作者郭倩倩,通讯作者李春义。


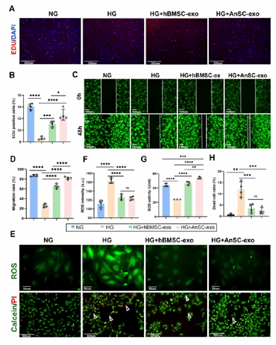
研究表明,AnSC-exos通过双重作用机制恢复牙周稳态:
1. 增强成骨能力:逆转高葡萄糖环境对骨髓间充质干细胞增殖、迁移和分化的抑制,促进碱性磷酸酶活性和矿化结节形成;
2. 高效清除ROS:通过提升超氧化物歧化酶(SOD)水平抑制氧化应激,减少细胞死亡,并调控巨噬细胞向修复型M2极化。
该研究首次揭示AnSC-exos通过协同调控氧化应激和成骨分化实现牙周再生,其组织特异性优势为开发无细胞疗法奠定基础。相较于传统干细胞治疗,外泌体疗法具有免疫原性低、储存方便等优势,有望成为糖尿病相关骨缺损疾病的新型治疗策略。未来研究将聚焦于AnSC-exos活性成分的精准解析和临床转化路径的优化,为糖尿病牙周炎患者带来更高效、安全的治疗选择。
参考文献:
Antler stem cell-derived exosomes restore periodontal homeostasis in a rat model with diabetic periodontitis through enhancing ROS scavenging and osteogenesis, Cell Death Discovery, 2025;11:500. doi:10.1038/s41420-025-02800-6.
初审:仪虹玲
复审:孟令哲
终审:孟祥杰