关于推荐参加2026年“挑战杯”吉林省大学生创业计划竞赛的公示

来源:团委

浏览量:

发布时间:2026-04-20

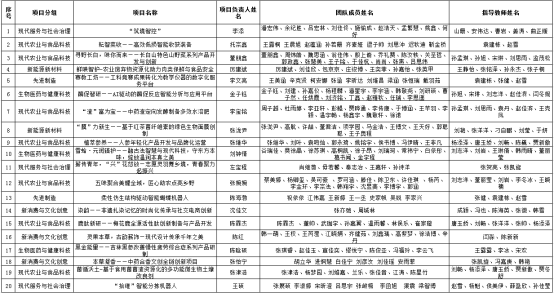
长春科技学院2026年“挑战杯”大学生创业计划竞赛,经团队申报、院赛推荐、校赛终审答辩等环节,根据结果,拟推荐以下20件作品参加省赛,予以公示(排名不分先后):

公示时间从20264月20日至20264月24日,公示期间如有意见及建议,请在4月2416:00前向校团委反映,并对反映的问题提供详实的证据,联系电话:0431-84252031。


共青团长春科技学院委员会

20264月20日