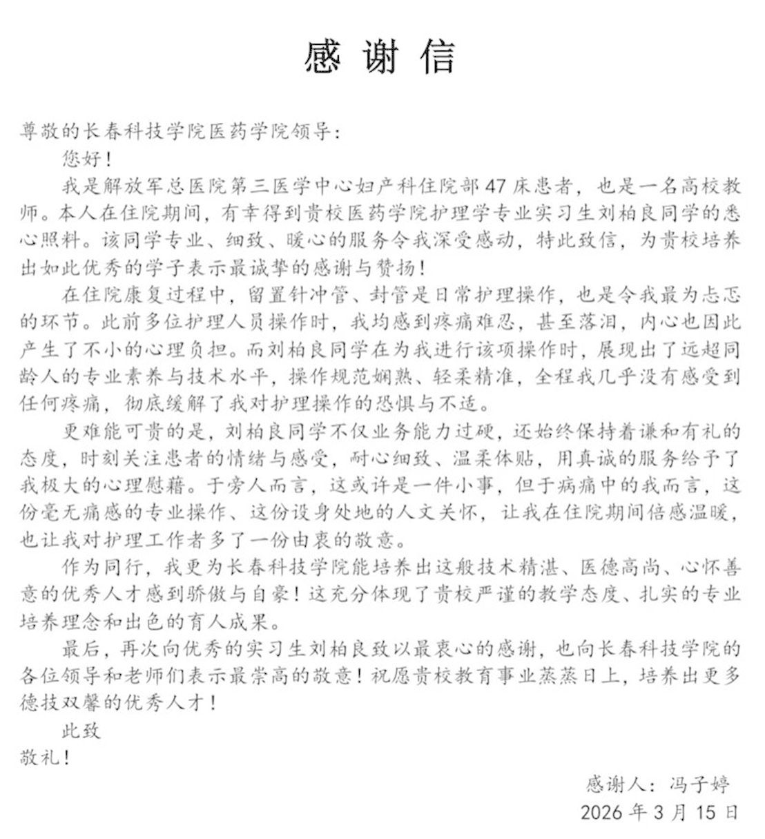
近日,我院收到一封来自中国人民解放军总医院第三医学中心妇产科住院患者冯子婷的感谢信,信中饱含深情地赞扬了我院护理学专业实习生刘柏良,对其精湛的专业技能与暖心的人文关怀给予高度肯定,也为学校培养出德技双馨的优秀学子点赞。


这封患者感谢信不仅是对刘柏良同学个人专业能力与职业素养的肯定,更是对我院护理学专业人才培养质量的有力见证。一直以来,长春科技学院医药学院坚持以临床需求为导向,深耕护理人才培养,注重学生专业技能与人文关怀的同步提升,鼓励学生在临床实践中践行“以患者为中心”的服务理念。
刘柏良同学的优异表现,是我院众多优秀实习生的缩影。未来,学院将继续秉承严谨治学、立德树人的初心,不断深化教育教学改革,强化实践教学环节,为社会培养更多德技双馨的高素质护理人才,为健康中国建设贡献更多力量。
初审丨赵佳滨
复审丨陈树森
终审丨孙莹