学院官网
首页
部门概况
部门介绍
部门设置
规章制度
活动安排
活动简报
大事记
教育基金会
学院官网
首页
部门概况
部门介绍
部门设置
规章制度
活动安排
活动简报
大事记
教育基金会
活动安排
活动安排
当前位置:
首页
->
活动安排
->
正文
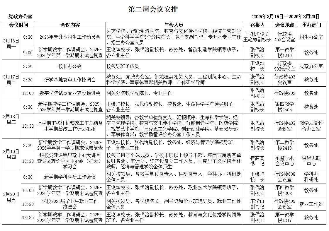
2025-2026学年第二学期第二周周表
作者:
发布日期:2026-03-16