学院官网
首页
部门概况
部门介绍
部门设置
规章制度
活动安排
活动简报
大事记
教育基金会
学院官网
首页
部门概况
部门介绍
部门设置
规章制度
活动安排
活动简报
大事记
教育基金会
活动安排
活动安排
当前位置:
首页
->
活动安排
->
正文
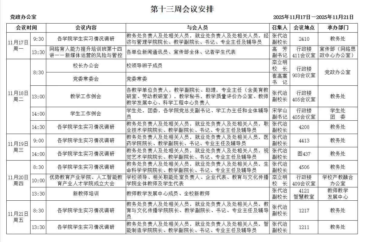
2025-2026学年第一学期第十三周周表
作者:
发布日期:2025-11-17